728x90
Vue.js instance & lifecycle hook
어플리케이션 & 컴포넌트 인스턴스 | Vue.js
어플리케이션 & 컴포넌트 인스턴스 어플리케이션 인스턴스 생성하기 모든 Vue 어플리케이션은 createApp 함수를 사용하여 새로운 어플리케이션 인스턴스를 생성하여 시작합니다 : const app = Vue.create
v3.ko.vuejs.org
라이프사이클 훅
🌳인스턴스
🌳메소드 체이닝
Vue.createApp({ count }).mount(#app')
const app = Vue.createapp({})
createApp에 전달된 옵션은 루트 컴포넌트를 구성하는데 사용된다.
🌳최상위 컴포넌트
Root component : 프로젝트를 시작할 때(어플리케이션을 mount할 때) 랜더링이 되는 시작점
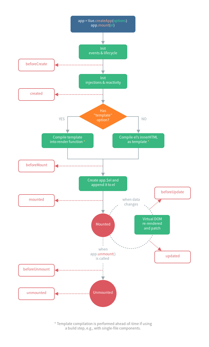
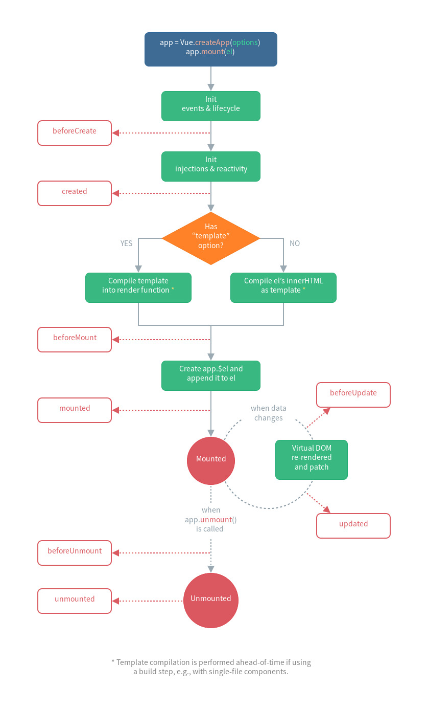
🌳라이프사이클 훅
| Lifecycle hook | |
| beforeCreate | 컴포넌트가 생성되기 직전 |
| created | 컴포넌트가 생성된 후 |
| beforeMount | HTML 연결되기 전 |
| mounted | HTML 연결된 후 |
<template>
<h1>{{ count }}</h1>
</template>
<script>
export default {
data() {
return {
count: 0
}
},
beforeCreate() {
console.log('beforeCreate', this.count) //undefined
},
created() {
console.log('created', this.count) // 0
},
beforeMount() {
console.log('beforeMount', document.querySelector('h1')) // null
},
mounted() {
console.log('mounted', document.querySelector('h1')) // <h1>0</h1>
}
}
</script>

refs
특정 요소 참조 기능
h1의 id hello을 DOM에서 선택하려면 이와 같은 과정을 거쳐야 한다.
mounted() {
const h1El = document.querySelector('#hello')
}
이를 간소화시켜주는 것이 ref 키워드다. id나 class등 구체적인 선택자가 아니어도 ref만 달아놓으면 언제든지 $refs로 mounted할 수 있다. 특징은 html이 연결된 직후에만 사용할 수 있기 때문에 created 라이프 사이클에서는 당연히 사용할 수 없다.
<template>
<h1 ref="hello">
</tempalte>
<script>
export default {
mounted() {
this.$refs.hello
}
}
</script>
최상위요소 연결
정확하게 refs를 설정하지 않으면 모든 최상위요소를 특정짓게 된다.
App.vue
<template>
<Hello ref="hello" />
</template>
<script>
export default {
mounted() {
this.$refs.hello.$refs.good
}
}
</script>
Hello.vue
<template>
<h1>Hello~</h1>
<h1 ref="good">Good</h1>
</template>728x90
'FE' 카테고리의 다른 글
| Vue.js 폼 입력 바인딩 / 단방향, 양방향 / v-model (0) | 2021.12.21 |
|---|---|
| Vue.js 이벤트 핸들링, 이벤트 수식어, 키 수식어 (0) | 2021.12.20 |
| Vue.js 반복문 리스트 렌더링 (0) | 2021.12.11 |
| Vue.js 조건부 렌더링 v-if, v-show (0) | 2021.12.11 |
| Vue.js class, style binding (0) | 2021.12.11 |